医学影像设备作为现代医疗体系的“眼睛”,是疾病诊断、治疗引导和预后评估的核心工具。从X射线到CT、MRI,再到融合人工智能与多模态技术的创新设备,医学影像技术始终引领着医疗行业的变革。
当前,全球医学影像设备行业正处于技术迭代与市场重构的关键节点,国产替代加速、基层需求释放、智能化浪潮席卷,共同塑造了行业发展的新格局。
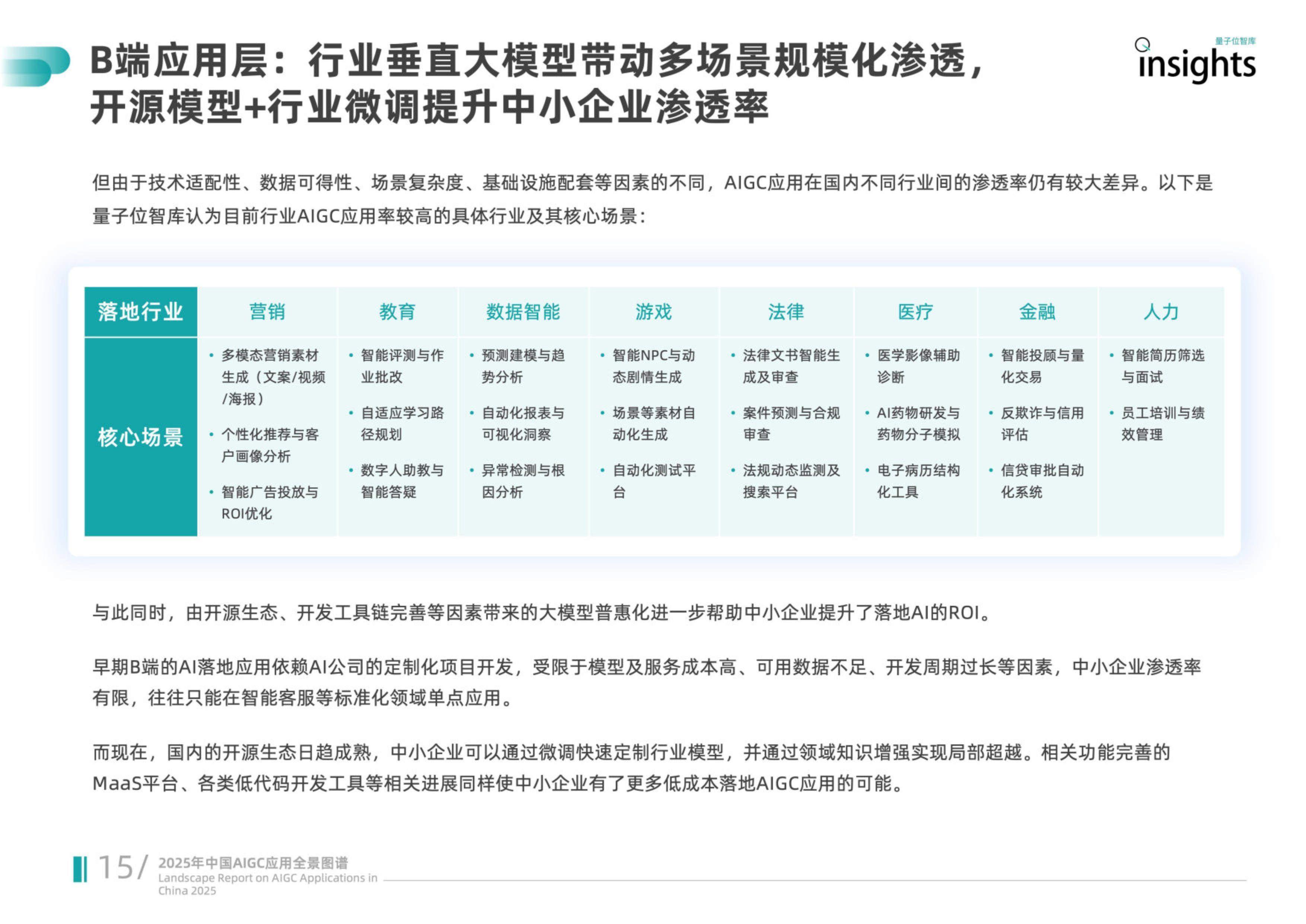
一、医学影像设备产业发展现状分析
1. 技术融合深化,从“单一成像”到“多维诊断”
传统医学影像设备以结构成像为主,如X光、CT提供解剖学信息,MRI揭示软组织细节。而近年来,功能成像与分子成像技术的崛起,推动了诊断维度从宏观向微观的跨越。例如,PET-CT通过融合代谢信息与解剖结构,在肿瘤分期与疗效评估中展现出不可替代的价值;光子计数CT技术突破传统探测器局限,实现低剂量下的高分辨率成像,为心血管疾病早期筛查提供新工具;7T超导MRI设备则推动脑功能研究与分子成像进入新阶段。
与此同时,多模态影像融合成为技术发展的新方向。通过硬件设计优化与算法协同,CT、MRI、PET、超声等多模态数据得以同步采集与联合分析,形成“一次扫描、多模态成像”的解决方案。例如,PET-MRI融合设备可同时提供代谢信息与解剖结构,大幅提升癌症早期诊断的灵敏度与特异性。这种技术融合不仅提升了诊断准确性,更为临床治疗提供了更丰富的信息支持。
2. 国产替代加速,从“中低端渗透”到“高端突破”
长期以来,全球医学影像设备市场被GE医疗、西门子医疗、飞利浦医疗等国际巨头垄断,尤其在高端设备领域,技术壁垒与品牌效应形成双重护城河。然而,近年来,以联影医疗、迈瑞医疗、东软医疗为代表的国内企业,通过持续研发投入与产学研协同创新,逐步打破进口垄断格局。
在CT领域,国内企业已实现16层至64层CT的国产替代,并在光子计数CT、能谱CT等前沿技术上取得突破;MRI领域,国产低场强设备已占据一定市场份额,3.0T超导MRI开始进入临床应用;超声设备方面,国产中高端彩超凭借性价比优势与智能化功能,逐步扩大市场份额。国产替代的崛起,不仅降低了医疗机构采购成本,更通过本土化服务与快速响应能力,提升了基层医疗设备的可及性。
3. 市场分层明显,从“三级医院主导”到“基层需求释放”
医学影像设备的需求结构呈现显著分层特征。三级医院作为疑难重症诊疗中心,对超高端设备(如PET-MRI、7T MRI)与多模态融合设备的需求持续增长,追求功能复合化与应用场景化;基层医疗机构(如县级医院、社区卫生中心)则因分级诊疗政策的推进,对中低端设备(如16排CT、便携式超声)的需求快速释放,注重设备的性价比与易用性;专科医院(如肿瘤医院、心血管医院)与第三方影像中心则偏好定制化设备,满足特定临床场景需求。此外,消费升级驱动家用便携影像设备市场兴起。例如,手持式超声设备、可穿戴式影像监测设备等创新产品,通过5G技术与云平台支持,实现远程诊断与健康管理,推动影像服务从医院向家庭延伸。
1. 人口老龄化与慢性病高发,奠定需求基本盘
全球人口老龄化趋势加剧,慢性病发病率持续上升。以中国为例,老年群体因生理机能衰退,心脑血管疾病、肿瘤、骨质疏松等慢性病的发病率显著高于年轻人。这些疾病的筛查、诊断与疗效监测高度依赖医学影像设备。例如,CT血管成像(CTA)是冠心病诊断的金标准之一;低剂量螺旋CT(LDCT)可发现早期肺癌病灶;MRI在脑卒中与神经退行性疾病诊断中具有不可替代性。慢性病的长期管理特性,也意味着患者需要定期进行影像复查,形成持续性的市场需求。
根据中研普华产业研究院发布的《》显示:
2. 基层医疗市场崛起,释放增量空间
分级诊疗制度的推进,是医学影像设备市场扩容的核心驱动力。政策明确要求提升基层医疗服务能力,推动县域医共体配置CT、DR、超声等基础影像设备。例如,“千县工程”提出,到2025年,全国90%以上的县医院需达到三级医院医疗服务能力,其中影像科升级是核心指标之一。基层医疗机构对标准化、高质量影像诊断的需求,直接带动了中低端设备的采购规模。与此同时,国产设备凭借性价比优势与本土化服务,成为基层市场的首选,进一步加速了市场渗透。
1. 智能化:从“辅助诊断”到“临床决策支持”
人工智能技术的深度渗透,将推动医学影像设备向智能化、自动化方向演进。AI辅助诊断系统通过深度学习算法,实现病灶自动识别、良恶性分级与报告生成,大幅缩短诊断时间并降低人为误差。例如,AI肺结节检测系统可在CT图像中快速标记可疑结节,并评估恶性概率;AI乳腺超声系统则可自动识别钙化点与肿块,辅助医生进行BI-RADS分级。未来,AI技术将从辅助诊断向临床决策支持延伸。通过整合电子病历、基因检测与影像数据,AI系统可为患者提供个性化治疗方案,推动精准医疗的发展。例如,在肿瘤治疗中,AI可结合影像特征与分子分型,预测治疗响应并优化放疗计划。
2. 精准化:从“宏观成像”到“分子级诊断”
分子影像技术的突破,将诊断精度从器官水平推向分子与细胞水平。PET-MRI、光子计数CT等设备通过融合功能代谢信息与解剖结构,实现疾病的早期精准诊断。例如,PET-MRI在神经退行性疾病(如阿尔茨海默病)诊断中,可同时检测脑内淀粉样蛋白沉积与脑结构变化,为疾病早期干预提供依据。此外,量子传感、光子计数探测器等前沿技术的商业化应用,将进一步提升影像设备的分辨率与灵敏度。例如,量子MRI技术通过利用量子纠缠效应,可实现纳米级成像,为细胞级诊断提供可能。
3. 全球化:从“区域竞争”到“生态协同”
医学影像设备行业的竞争,正从单一产品性能比拼升级为“设备+软件+服务”的生态系统竞争。企业通过整合远程运维、影像云平台、AI辅助诊断等增值服务,构建竞争壁垒。例如,联影医疗推出“uCloud影像云平台”,实现设备数据互联互通与远程会诊;迈瑞医疗通过“瑞智联”生态系统,整合超声、监护与体外诊断设备,提供一站式解决方案。与此同时,国产企业加速全球化布局,通过技术输出与本地化生产,拓展海外市场。例如,联影医疗的光子计数CT已进入欧美市场,与国际巨头展开直接竞争;迈瑞医疗在东南亚、拉美等地区建立研发中心,推动产品适配本地化需求。
综上所述,医学影像设备行业正处于技术变革与市场重构的历史交汇点。从技术融合深化到国产替代加速,从基层需求释放到高端市场扩容,行业发展的每一步都紧密关联着医疗需求的升级与政策导向的调整。未来,随着人工智能、量子技术、多模态融合等前沿技术的持续突破,医学影像设备将深度融入诊疗流程,实现“检查-诊断-治疗”闭环,为全球医疗健康事业贡献更大价值。
中研普华通过对市场海量的数据进行采集、整理、加工、分析、传递,为客户提供一揽子信息解决方案和咨询服务,最大限度地帮助客户降低投资风险与经营成本,把握投资机遇,提高企业竞争力。想要了解更多最新的专业分析请点击中研普华产业研究院的《》。


